بیمارستان شهید مهندس نورانی تالش، تنها بیمارستان دولتی و عمومی شهرستان تالش وابسته به دانشگاه علوم پزشکی گیلان واقع در خیابان شهید دکتر بهشتی می باشد. احداث این بیمارستان در زمینی به مساحت7700 متر مربع و زیربنای 4700 متر مربع در سال 1351 آغاز گردید و از سال1354 تحت نام بیمارستان شیر و خورشید با 50 تخت و بخش های اورژانس، کودکان، داخلی- جراحی زنان، داخلی- جراحی مردان، اتاق عمل، زایشگاه شروع به فعالیت نمود. با پیروزی انقلاب اسلامی در سال در 1357 نام شیر و خورشید حذف گردید و بیمارستان به شهید مهندس نورانی تغییر نام یافت. در سال1367 بخش دیالیز، در سال1376 بخش CCU، در سال1381 درمانگاه تخصصی، در سال 1385بخش  ICU و در سال 1397 بخش بیماران سرپایی اورژانس این بیمارستان افتتاح گردید. در سال 1399 بنای جدید بیمارستان افتتاح و ظرفیت اسمی آن به 230 تخت افزایش یافت.

واحدهای پاراکلینیکی بیمارستان در حال حاضر شامل رادیولوژی، آزمایشگاه، فیزیوتراپی، داروخانه، اکو، تست ورزش، اندوسکوپی، سونوگرافی و سی تی اسکن است.

 

مشخصات بیمارستان

در حال حاضر بیمارستان شهید مهندس نورانی با ظرفیت 230 تخت  به عنوان یک بیمارستان عمومی و درجه 1 تنها بیمارستان دولتی شهرستان تالش می باشد. این بیمارستان علاوه بر درمان بیماران مراجعه کننده، با دانشگاه آزاد اسلامی شهرستان آستارا در ارتباط با تعلیم و تربیت دانشجویان رشته پرستاری و مامایی در سطح کارشناسی و کاردانی همکاری دارد.

پوشش درمانی این بیمارستان نیز بسیار وسیع است. اورژانس (بستری و سرپایی) و بخش ها و واحدهای مختلف این بیمارستان به صورت شبانه روزی با حضور پزشکان عمومی در بخش اورژانس در ارایه خدمات درمانی به مراجعین فعال می باشد. در درمانگاه این بیمارستان  فوق تخصص گوارش و کبد، متخصصین داخلی، بیهوشی، پوست، زنان و زایمان، قلب، جراحی عمومی، اطفال و ارتوپدی، گوش و حلق و بینی  و کارشناسی تغذیه مراجعین را ویزیت می کنند.بخشهای شیمی درمانی، درمان سوءمصرف مواد و درمان ناباروری سطح 2 نیز در بیمارستان فعال است. همچنین واحدهای مختلف دیگری در این بیمارستان مستقر می باشد از جمله واحدهای حراست،  امور مالی،  اعتباربخشی، انبار، تدارکات،  مدیریت اطلاعات سلامت، بهداشت محیط، بهداشت حرفه ای ،مددکاری اجتماعی. ضمنا بخش های تصویرداری و آزمایشگاه در این بیمارستان فعال است. از جمله تجهیزات چشمگیر می توان به دستگاه های MRI، سی تی اسکن، سی آرم و رادیولوژی اشاره کرد.

 

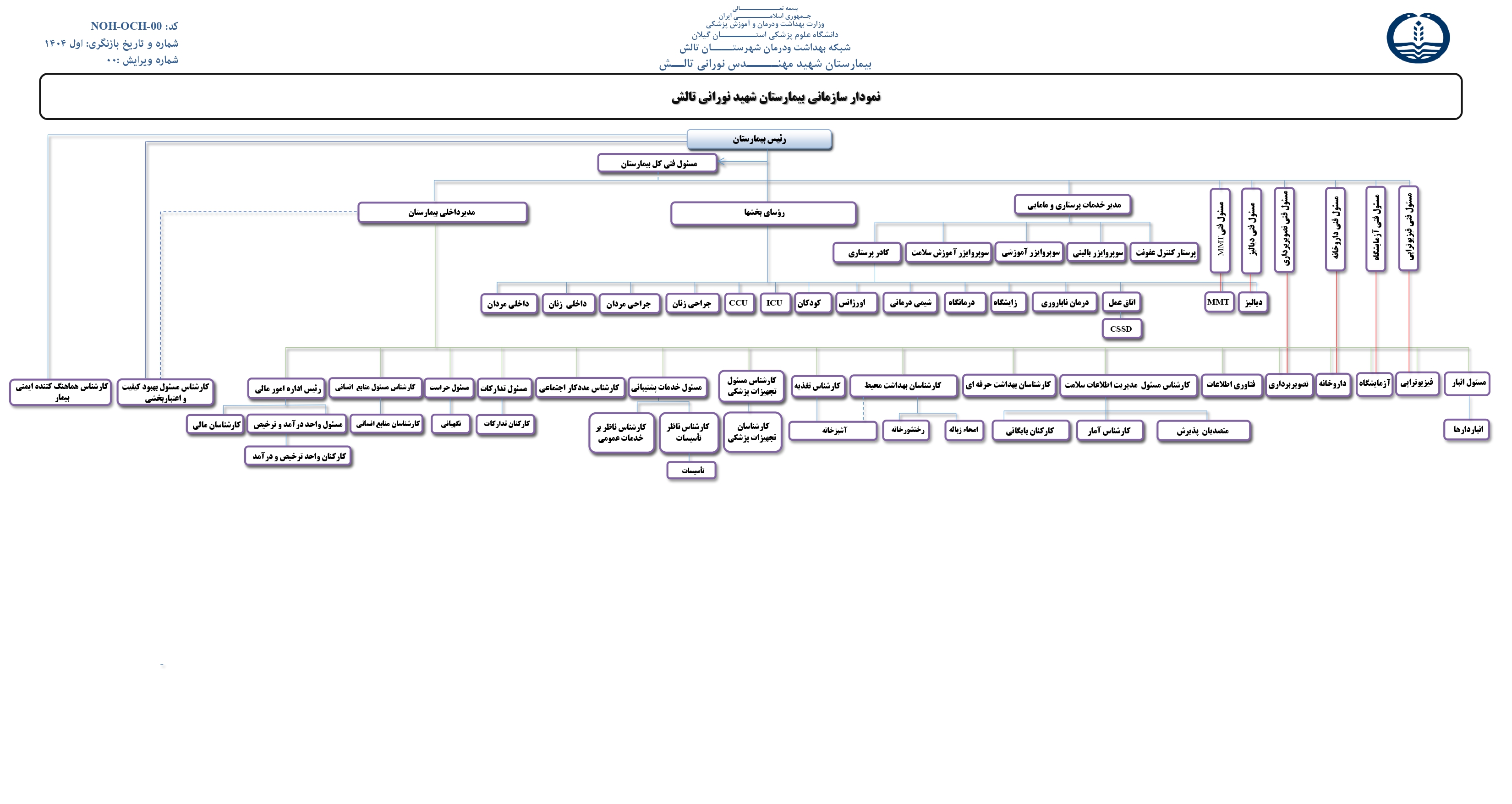
 نمودار سازمانی:
 
 
 
آخرین بروز رسانی : 1404/07/12